- Drahtdetektor - Hauptfunktionen
- Anweisungen zur Verwendung des Detektors
- Vorbereitung auf die anstehende Arbeit
- Mit dem Detektor "Woodpecker E-121"
- Die einfachste Schaltung
- Feldeffekttransistor
- Elektromagnetisches Telefon
- Ohmmeter
- Schema zusammenstellen
- Wir suchen Kabel
- Wie das Gerät funktioniert
- Die Optionen sind gut - treffen Sie Ihre Wahl
- Arten moderner Suchinstrumente und ihre Eigenschaften
- Elektrostatische Tester
- Elektromagnetische Geräte
- Metalldetektoren (Sucher)
- Kombinierte Geräte
- Professionelle Suchinstrumente
- Elektromagnetischer verdeckter Drahtdetektor
- Indikator-Schraubendreher
- Metalldetektor
- Multimeter und FET
- Kombinierter Detektor
- 1 Selbstgebauter Detektor mit einem piezoelektrischen Element - in einfachen Worten über den Komplex
- Eine Übersicht über mehrere Modelle von Draht- und Metalldetektoren
- Spannungsprüfer UNI-T UT-12A
- Mastech MS6812 Ortungsgerät
- BSIDE FWT11 Verdrahtungsfinder
- Scanner IdeenWelt (Deutschland)
- Metalldetektor Einhell TC-MD 50
- BOSCH PMD 7 Verdrahtungsscanner
- Drahtsuchgerät Bosch GMS 120 M
- Scanner von Kabeln und Metallmaterialien BOSCH D-Tect 150 Professional
- Kombinierter versteckter Kabelsucher
- Metalldetektoreinheit
- Wie eine Metalldetektorschaltung funktioniert
- Magnetischer Suchblock
- Instrumentenmontage
- Tipps zur Verwendung von Detektoren für versteckte Drähte
Drahtdetektor - Hauptfunktionen
Zu Beginn der Reparaturarbeiten haben die wenigsten einen Elektroschaltplan in der Hand, sodass die Situation, dass man mit einer Schraube oder einem Nagel hineinkommt, durchaus üblich ist. Gefährlich ist so ein Vorfall übrigens nicht nur, weil die Drähte beschädigt sind, sondern man neue ziehen muss ... In einer solchen Situation kann man sich auch verletzen oder verbrennen, denn wir sprechen von Strom. Um dies zu vermeiden, benötigen Sie einen speziellen Detektor.

Außerdem ist ein solches Gerät auf dem Hof nicht nur im Reparaturfall sinnvoll, denn manchmal ist es notwendig, ein einziges Loch in die Wand zu bohren, um beispielsweise ein Bild aufzuhängen oder ein Regal zu nageln. Im Allgemeinen kann es tausend Optionen geben. Natürlich wissen wir alle, dass elektrische Kabel entweder horizontal oder vertikal verlegt werden, und eine Person, die zumindest ein wenig entwickeltes logisches Denken hat, kann ihre Position ungefähr erraten.

Diese Option ist jedoch sehr zweifelhaft, da in Häusern mit alter Verkabelung überall Kabel liegen können. Daher ist die Erkennung von versteckten Kabeln ohne ein spezielles Gerät einfach unmöglich. Es ist auch nützlich, um die Integrität des Stromnetzes zu überprüfen, Metallgegenstände zu finden und die Polarität zu bestimmen. Gleichstromkreise. Und einige dieser Geräte können Holz, Kunststoff, Nichteisenmetalle usw. finden.
Anweisungen zur Verwendung des Detektors
Aufgrund der Designvielfalt verdeckte Verdrahtungsanzeigen Es ist notwendig, die Anweisungen für ihre Verwendung am Beispiel eines bestimmten Modells zu betrachten. Hierfür wurde ein kostengünstiger elektrostatischer ISP "Dyatel E-121" ausgewählt, der von Haushaltsinstallateuren weit verbreitet ist. Aber zuerst müssen Sie sich auf das Suchverfahren vorbereiten.
Vorbereitung auf die anstehende Arbeit
Um die Erkennung elektrischer Leitungen mit einem beliebigen Detektor zu beschleunigen, empfehlen erfahrene Experten, einige einfache Regeln zu befolgen.

Sie können einen neuen Detektor an einem normalen Verlängerungskabel testen, das an eine Steckdose angeschlossen ist. Als Barriere können Bücher oder Keramikplatten verwendet werden.
Nachfolgend die wichtigsten:
- Testen Sie zunächst die Leistung des Geräts an einer beliebigen spannungsführenden Leitung. Dem Detektor können einfach die Batterien ausgehen und er wird nicht richtig funktionieren.
- Kalibrieren Sie das Gerät in einem Abstand von 1 Meter von den Wänden, falls diese Option verfügbar ist.
- Die zu untersuchenden Oberflächen dürfen nicht nass sein.
- Schalten Sie nach Möglichkeit alle funktionierenden Elektrogeräte in der Wohnung aus, auch Telefone.
- Bei Verwendung eines leitfähigen Tapetenkleisters wird die Verdrahtungsgenauigkeit drastisch reduziert.
Diese Empfehlungen beseitigen den Zeitverlust aufgrund von nicht betriebsbereiten Geräten und inakzeptablen Parametern der untersuchten Oberfläche.
Mit dem Detektor "Woodpecker E-121"
Der Detektor Dyatel E-121 kann in 4 Empfindlichkeitsbereichen betrieben werden.
Das Verfahren zum Arbeiten mit diesem Drahtsuchgerät ist wie folgt:
- Drücken Sie abwechselnd die Tasten der Empfindlichkeitsbereiche. Gleichzeitig soll der Signalgeber ein kurzes Licht- und Tonsignal abgeben. Wenn das Gerät nicht reagiert, überprüfen Sie die Batterie.
- Drücken Sie die Taste „4“ (ergibt maximale Empfindlichkeit), bringen Sie den Detektor an die analysierte Oberfläche und verringern Sie bei einer Anzeige die Empfindlichkeit, indem Sie nacheinander die Tasten „3“ bis „1“ drücken.
- Gleichzeitig mit einer Abnahme der Empfindlichkeit muss der Abstand zum erfassten Objekt verringert und der Betriebsbereich des Signalgeräts lokalisiert werden.
- Um die Position des Leiters zu lokalisieren, bewegen Sie den Detektor entlang der Wand und versuchen Sie, den Bereich mit dem maximalen elektromagnetischen Feld zu finden.
- Um störende Umgebungsströme zu neutralisieren, legen Sie Ihre Hand auf die analysierte Oberfläche in der Nähe des Detektors. Wenn sich kein Dirigent in der Nähe der Hand befindet, gibt der "Woodpecker E-121" keine Signale mehr aus.
- Legen Sie bei der Suche nach einem gebrochenen Draht Spannung an den beschädigten Kern an und erden Sie den Rest.
Die Genauigkeit der Bestimmung der Position des Elektrokabels hängt vom Feuchtigkeitsgrad und den Materialien ab, die das Kabel umgeben.
Die Erkennung von elektrischen Leitungen in verputzten Wänden, Stahlbetonplatten und in einer Erdungsabschirmung wird schwierig sein.

Der Haushaltsmelder "Woodpecker E-121" erkennt effektiv die Verkabelung Tiefe bis 8cm und kostet rund 15 US-Dollar, was ihm Beliebtheit bei Elektrikern garantierte
Um Sicherungen und Sicherungen zu testen, müssen Sie den Modus "1" oder "2" einschalten und die Antenne vor und nach der Sicherung mit den Kontakten berühren. Im Störungsfall meldet der Melder nicht.

Der Detektor Dyatel E-121 verfügt über ein kombiniertes System aus Licht- und Tonalarmen, die es Ihnen ermöglichen, das Gerät in Betrieb zu halten, wenn einer der Alarme ausfällt
Für die korrekte Interpretation der Ergebnisse der Arbeit Gerät sollten Sie sich zunächst mit dessen Anleitung vertraut machen, denn fast jeder Detektor erfordert eine korrekte Ersteinrichtung.
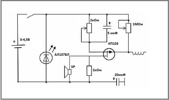
Die einfachste Schaltung
Dies ist das einfachste Schema, also werden wir zuerst darüber sprechen und all die kleinen Dinge im Detail erklären (lassen Sie verstehende Menschen nicht lachen). Auf Wunsch kann es jeder abholen.
Zur Umsetzung benötigen wir:
- Feldeffekttransistor Typ KP 103 oder KP 303 (als VT bezeichnet);
- Stromversorgung 1,5-5 V (eine oder mehrere Batterien);
- elektromagnetisches Telefon (als SP bezeichnet);
- Drähte;
- irgendein Schalter oder Kippschalter;
- Ohmmeter (mit Ω bezeichnet) oder Avometer (Tester), obwohl Sie darauf verzichten können.
Von den Werkzeugen benötigen Sie nur einen Lötkolben und Drahtschneider. Zum Löten muss natürlich Lot, Flussmittel oder Kolophonium vorhanden sein. Nun mehr zu den obskuren Details.
Feldeffekttransistor
Das wichtigste Detail, auf dem Diagramm ist es wie folgt angegeben:
Aufbau und Bezeichnung eines Feldeffekttransistors
Wir betrachten die rechte Seite der Abbildung, die linke ist für uns nicht wichtig, hier sind ihre Schlussfolgerungen durch Buchstaben gekennzeichnet:
„Z“ - Verschluss (die Pfeilrichtung zeigt den Typ p oder n an, dies wird jetzt ebenfalls nicht berücksichtigt;
"Ich" - Quelle;
"C" - Vorrat.
Wenn keine Spannung an das Gate des Transistors angelegt wird, liegt zwischen Source und Drain ein großer Widerstand, der Strom fließt fast nicht. Durch Anlegen einer Spannung öffnen wir das Gate und verringern den Widerstand (wie das Öffnen eines Wasserhahns an einem Rohr), der Strom beginnt zu fließen. Darüber hinaus sind Feldeffekttransistoren sehr empfindlich, die versteckte Verdrahtungsdetektorschaltung basiert auf dieser Eigenschaft.
So sieht es auf dem Foto aus.
Transistor KP103 in einem Metallgehäuse
Der Transistor KP 303 hat das gleiche Aussehen, unterscheidet sich jedoch in der Markierung
Nach den Zahlen steht noch eine Buchstabenbezeichnung, die wir nicht berücksichtigen. Eine zweite Version ist in einem Kunststoffgehäuse in Form eines Prismas und drei Flachanschlüssen an der Unterseite erhältlich
Wie sich die Schlussfolgerungen auf den Fall beziehen, sollte aus der folgenden Abbildung ersichtlich sein. Darauf wird ein Transistor in einem Metallgehäuse mit den Anschlüssen nach unten angezeigt, Sie müssen mit der Taste navigieren.
So sind die Schlussfolgerungen zu dem Fall lokalisiert
Elektromagnetisches Telefon
Dies ist kein Telefonapparat, sondern nur sein Teil (das Gerät hat seinen Namen von hier), es sieht so aus:
Elektromagnetisches Telefon
Kommt mit einem Körper, der vollständig aus Kunststoff besteht. Passend für alte Telefone mit Wählscheibe. Es befindet sich in der Röhre in dem Teil, der an das Ohr angrenzt (wir hören den Gesprächspartner davon). Um das Telefon zu entfernen, müssen Sie die dekorative Abdeckung abschrauben und die Drähte an den Klemmen trennen.
Telefonhörer
Die Markierung ist für uns außer dem Widerstand nicht wichtig, er sollte im Bereich von 1600 - 2200 Ohm liegen (er kann mit Ω bezeichnet werden).
Das Telefon funktioniert wie folgt Prinzip - im Inneren befindet sich ein Elektromagnet, der bei Stromfluss eine Metallmembran anzieht. Die Schwingungen der Membran erzeugen den Ton, den wir hören.
Ohmmeter
Dies ist ein Messgerät zur Widerstandsbestimmung.
Es sieht aus wie das:
Ohmmeter
Wenn es schwer zu finden ist, dann können wir darauf verzichten, die Schaltung funktioniert trotzdem. Bei Bedarf können Sie Rückschlüsse auf die Verbindung ziehen und im Widerstandsmessmodus den „Tester“ bei der Suche (Avometer oder Multimeter ist dasselbe) verwenden. Fast jeder hat dieses Gerät.
Avometer oder "Tester"
Schema zusammenstellen
Zur Montage reicht ein Lötkolben.
Wir montieren alle Details mit einem Baldachin mit Drähten gemäß dem Diagramm. Wir löten ein Stück einadrigen Draht mit einer Länge von 5-10 Zentimetern an das Gate des Transistors. Das wird die Antenne sein.
Nach dem Zusammenbau können Sie alles in einen geeigneten Koffer packen, z. B. eine Seifenschale aus Kunststoff.
Seifenschale kann als Fall dienen
Wir suchen Kabel
Wir bringen das eingeschaltete Gerät an die Wand und beginnen, die Antenne daran entlang zu ziehen. An der Stelle, an der das Telefon unter Spannung steht, wird ein Summen zunehmen (wie bei einem funktionierenden Transformator). Je näher am Draht, desto stärker der Ton.
Genauer gesagt können Sie die Verkabelung anhand der Messwerte des Ohmmeters finden, wenn Sie sich nähern, zeigt es den geringsten Widerstand. Um mit einem Ohmmeter zu arbeiten, schalten Sie das Gerät aus.
Wie das Gerät funktioniert
Der springende Punkt ist (wie bereits gesagt) die hohe Empfindlichkeit des Feldeffekttransistors. Ein elektromagnetisches Feld, das mit einer Antenne an seinem Gate induziert wird, öffnet den Transistor. Das Telefon wird mit Strom versorgt und es beginnt mit einer Frequenz von 50 Hertz (der Frequenz des Wechselstroms im Stromnetz) zu piepen.
Ein Ohmmeter misst den Widerstand zwischen Source und Drain. Sie wird kleiner, wenn das Gate-Signal ansteigt.
Sehen wir uns nun komplexere Geräte an, ohne zu sehr ins Detail zu gehen.
Die Optionen sind gut - treffen Sie Ihre Wahl
Offensichtlich gibt es viele Optionen für dieses Gerät. Einigen Handwerkern hilft ein Anzeigeschraubendreher mit der Funktion, versteckte Kabel zu erkennen. Es wird festgestellt, ob das elektrische Verlängerungskabel funktioniert, ob Spannung im Netzwerk vorhanden ist, eine Phase oder Null in der Steckdose gefunden wird, ein Kabel in der Wand unter einer Putzschicht. Es ist einfach zu bedienen. Das scharfe Ende muss an der richtigen Stelle angesetzt werden. Zum Beispiel in eine Steckdose stecken. Die Kontrollleuchte leuchtet auf, um anzuzeigen, dass eine Phase gefunden wurde.
Video: Das Funktionsprinzip des Indikator-Schraubendrehers mit der Funktion, versteckte Kabel zu erkennen, ist einfach und klar.
Sehen Sie sich dieses Video auf YouTube an
Auch zur Ermittlung einer Unterbrechung im Netz ist ein Tool geeignet. Dazu wird ein Schraubendreher entlang der Wand geführt, an der das Kabel vorbeiführt. Bei einer Unterbrechung erlischt die Kontrollleuchte. Auf die gleiche Weise suchen sie auch nach einem in der Wand eingeschlossenen Kabel. Der dünne Bereich der Spitze des Schraubendrehers wird diesen Vorgang zwar recht lange dauern.
Mit einem Smartphone kann ein größerer Bereich erfasst werden.Überraschenderweise ist es auch möglich, mit Hilfe eines Mobiltelefons die Verlegung von Stromkabeln im Raum wiederherzustellen. Dazu müssen Sie eine spezielle Metalldetektor-Anwendung auf Ihr Telefon herunterladen. Natürlich ist die Anwendung darauf ausgelegt, nach Metall zu suchen. Es kommt jedoch auch mit versteckten Kabeln zurecht.
Das Funktionsprinzip basiert auf dem eingebauten Magnetsensor. Sie suchen Metall.

Eingebauter Magnetsensor hilft versteckte Verkabelung finden und mit einem normalen Smartphone
Auf einigen Smartphones des Android-Systems ist dieses Programm standardmäßig installiert. Es heißt Elektronischer Kompass. Dies ist derselbe Magnetfeldstärkesensor. Sie verwenden das Programm wie einen elektromagnetischen Detektor: Sie fahren mit dem Gerät an der Wand entlang auf der Suche nach dem, was vor den Augen verborgen ist.
Auf die eine oder andere Weise ist die Verdrahtungsanzeige in der Wand eine unersetzliche Sache. Eine Reparatur ohne sie ist äußerst schwierig. Und umgekehrt vereinfacht die Verwendung eines solchen Objekts die Arbeit wirklich. In jeder anderen Hinsicht sollten Sie sich von Ihrem Geschmack und der Häufigkeit der Kontaktaufnahme mit diesem Gerät um Hilfe leiten lassen. Von diesen Faktoren hängt die gewählte Option ab.

Die Verwendung eines versteckten Drahtdetektors vereinfacht Reparaturarbeiten
Und noch etwas. Jedes Gerät um einen Bruch in einem Versteck zu erkennen Verkabelung kann falsch sein. Geräte reagieren nicht immer eindeutig auf zwei Elemente, die sich in unmittelbarer Nähe zueinander befinden. Der Akku kann entladen oder ein anderer Faktor ausgelöst werden, wodurch das Gerät nicht richtig funktioniert. Gehen Sie daher am besten auf Nummer sicher und schalten Sie vor dem Bohren einer Wand den Strom in diesem Raum aus.
Arten moderner Suchinstrumente und ihre Eigenschaften
Bis heute gibt es eine große Anzahl von Detektoren verschiedener Typen. Einige Geräte helfen dabei, nicht nur Kabel in der Wand zu finden, sondern auch einen versehentlichen Bruch.
Nach dem Prinzip seiner Wirkung Es gibt zwei Arten von Suchenden:
- Elektrostatisch.
- Elektromagnetisch.
- Metalldetektoren.
- Kombiniert.
Elektrostatische Tester
Elektrostatische Detektoren helfen, elektromagnetische Felder zu erkennen, die von stromführenden Leitungen stammen. Das sind einfache Sucher, die Sie nach einem bestimmten Muster selbst herstellen können.
Merkmale und Eigenschaften von Detektoren:
- Da der Finder auf bestimmte elektromagnetische Felder reagiert, müssen die Drähte in der Wand unter Hochspannung stehen, um erkannt zu werden.
- Beim Arbeiten mit dem Gerät ist es notwendig, eine bestimmte Empfindlichkeitsstufe zu wählen, denn ist diese zu niedrig, kann es zu Problemen bei der Erkennung von zu tief in der Wand unter dem Putz liegenden Leitungen kommen. Wenn der Pegel zu hoch ist, kann das Gerät fehlerhaft arbeiten.
- Wenn die Wände im Raum feucht sind oder viele verschiedene Metallstrukturen darin sind, ist es fast unmöglich, nach Kabeln zu suchen.
Aufgrund der geringen Kosten, der Benutzerfreundlichkeit und der Effizienz werden solche Geräte jedoch auch von Elektrikern verwendet.
Elektrostatisches Gerät zum Auffinden versteckter elektrischer Leitungen
Elektromagnetische Geräte
Solche Geräte helfen dabei, die elektromagnetische Erregung zu finden, die von der an eine bestimmte Last angeschlossenen Verkabelung ausgeht. Die Arbeitsqualität und Genauigkeit solcher Sucher ist viel höher als bei den vorherigen.
Auch diese Geräte haben eine Funktion der Arbeit.Um festzustellen, wo und wie tief bestimmte Leitungen in der Wand verlegt sind, muss diese belastet werden nicht weniger als 1 kW. Schließen Sie beispielsweise einen Wasserkocher oder ein Bügeleisen einfach an das Stromnetz an.
Elektromagnetisches Gerät zum Auffinden versteckter Kabel
Metalldetektoren (Sucher)
Es gibt Situationen, in denen es unmöglich ist, Spannung an die Drähte oder die Last anzuschließen, dann werden in diesem Fall Detektoren oder Metalldetektoren verwendet. Die Geräte funktionieren auf diese Weise: Verschiedene Metallelemente treten in das elektromagnetische Feld des Suchers ein, was bestimmte Vibrationen verursacht, die vom Detektor erfasst werden.
Solche Geräte reagieren eindeutig auf alle Metallgegenstände, die sich in den Wänden befinden, sodass sie sie neben Drähten auch finden.
Metalldetektor zum Auffinden von Kabeln in den Wänden
Kombinierte Geräte
Detektoren dieses Typs sind multifunktional, da sie mehrere Arten von Geräten kombinieren können, die in den Wänden verdrahtet sind. Solche Funktionen erweitern den Einsatzbereich der Detektoren erheblich und steigern deren Effizienz.
Das Modell TS-75, das ein Metalldetektorgerät und einen elektrostatischen Detektor enthält, ist sehr gefragt.
Kombiniertes Multifunktionsgerät zum Auffinden verdeckter Leitungen
Hausgemachte Detektoren können sein:
- Mit akustischer Anzeige. Wenn ein solches Gerät während des Betriebs versteckte Drähte findet, wird ein charakteristisches Geräusch abgegeben.
- Mit Ton- und Lichtwarnsystem (Anzeige). Wenn das Gerät die Verkabelung findet, gibt es nicht nur einen akustischen Alarm aus, sondern auch das Licht beginnt zu blinken.
- Auf einem Feldeffekttransistor. Dieses Gerät ist nach einem bestimmten Schema einfach herzustellen.Es gibt verschiedene Möglichkeiten, ein Gerät mit Lichtalarm zusammenzustellen.
- Suchsignalgeber ohne Batterien. Das Gerät wird über das Stromnetz mit Strom versorgt, was auch die Erkennung eines hellen Lichts signalisiert, das sich am Körper des Suchers befindet.
- Der Detektor auf dem Mikrocontroller. Ein solcher Detektor arbeitet an der Reaktionsfähigkeit des Suchers auf das elektromagnetische Feld, das durch den durch die Drähte fließenden Strom gebildet wird. Beim Zusammenbau können Sie eine LED oder einen akustischen Piezo-Emitter als Signalgeber verwenden.
- Gerät mit zwei Elementen. Der Melder hat eine LED-Lampe als Anzeige, die zu leuchten beginnt, wenn eine Verdrahtung erkannt wird.
Professionelle Suchinstrumente
Es gibt viele Methoden, mit denen Sie herausfinden können, wo die Kabel verlegt sind. Sie basieren auf der Verwendung von Geräten, die in der Lage sind, einen Draht ohne direkten Kontakt zu erkennen. Dazu gehören folgende Geräte:
- elektromagnetischer Detektor für versteckte Kabel;
- Indikator-Schraubendreher;
- Metalldetektor;
- Multimeter und Feldeffekttransistor;
- Kombinierter Detektor.
Elektromagnetischer verdeckter Drahtdetektor
Elektromagnetische Detektoren sind professionelle Geräte zur Erkennung von Drähten. Ihre Arbeit basiert auf der Registrierung variabler elektromagnetischer Felder, die vom Leiter ausgehen. Dieser Gerätetyp erfordert einen Strom von 5-10 Ampere, um während der Suche durch das abgetastete Kabel zu fließen. Dies entspricht einer elektrischen Belastung von 1-2 kW.
Drahtdetektor
Elektromagnetischer Drahtsucher hat eine gute Genauigkeit. Aber es gibt einen großen Nachteil. Es ist in der Lage, einen Draht zu erkennen, wenn Strom durch ihn fließt.Mit einem solchen Gerät wird es nicht möglich sein, einen Stromkreisunterbruch zu finden. Dementsprechend muss das Haus unter Spannung stehen und die zu untersuchende Leitung darf keinen Drahtbruch aufweisen. Diese Art von Detektor ist perfekt, wenn das Kabel funktioniert und Sie ohne zusätzliche Risiken ein Loch in die Wand bohren müssen.
Indikator-Schraubendreher
Die billigste Methode, um versteckte Kabel aufzuspüren. Der Indikator kostet etwa 20-30 Rubel. Jeder Elektriker hat einen. Elektriker verwenden es, um Phase und Null zu finden. Wenn Sie mit dem Anzeigeschraubendreher das Kabel berühren, leuchtet es auf. Teure Modelle können ein Tonsignal abgeben. Unabhängig vom Preis zeigt das Gerät den Phasendraht an und schweigt bei Null.
Kabelsuche mit mit einem Indikator-Schraubendreher
Transistormodifikationen von Blinkerschraubendrehern können ohne direkten Kontakt mit dem Kabel glühen. Die Empfindlichkeit ermöglicht es Ihnen, den Phasendraht zu erkennen in einem Abstand von bis zu 20 mm. Wenn sich der stromführende Kern in geringer Tiefe befindet, erkennt das Gerät ihn daher
Es ist wichtig, dass der Draht unter Spannung steht und der Indikator ein Transistor ist
Metalldetektor
Dieses Gerät wird oft als Metalldetektor bezeichnet. Es wird verwendet, um das Vorhandensein von Metall in der Erde in einer Tiefe von etwa einem Meter zu bestimmen. Wenn in den Wänden keine Metallbeschläge vorhanden sind, hindert Sie nichts daran, mit einem Metalldetektor nach Leitungen zu suchen.
Der Einsatz eines Metalldetektors überzeugt gegenüber anderen Suchmethoden. Das Kabel muss nicht unter Spannung stehen, um einen Draht zu erkennen. Das Gerät ist für die Suche in großen Tiefen ausgelegt, sodass es leicht in der Lage ist, einen Draht in der Wand zu finden in Abständen von 1-5 cm. Kabel werden in der Regel in dieser Tiefe verlegt.

Die Verwendung eines Metalldetektors in einem Gebäude mit Armaturen funktioniert jedoch nicht.Das Gerät funktioniert auf jedem Metall und nicht speziell auf elektrischen Leitungen. Metalldetektoren sind ziemlich groß. Es ist problematisch, sie in einem Standard zu speichern Werkzeugkasten.
Multimeter und FET
Die Ermittlung verdeckter Leitungen mit einem Multimeter ist für Funkamateure geeignet. Das empfindliche Element für die Suche muss mit eigenen Händen gelötet werden. Neben dem Messgerät ist ein Feldeffekttransistor sinnvoll. Die Hauptsache ist, dass sein Gate eine niedrige Öffnungsspannung und eine kleine Eingangskapazität hat. Zum Beispiel sowjetische Elemente der KP103-Serie oder importierte 2SK241. Als Gerät darf auch ein alter Zeigertester verwendet werden.

Das Multimeter wird in den Messmodus für hohe Widerstände versetzt. Üblicherweise sind dies Bereiche bis 200 kΩ bzw. 2 MΩ. Die Sonden der Vorrichtung sind mit dem Drain-Source-Übergang verbunden. Der Verschluss bleibt in der Luft hängen. Um die Empfindlichkeit der Suche zu erhöhen, sollte ein Stück Draht daran angelötet werden. Die Länge und Form des Segments werden empirisch ausgewählt
Beim Zusammenbau des Geräts ist Vorsicht geboten. KP103 - nicht die billigsten Transistoren
Sie werden leicht durch statische Elektrizität beschädigt.
Kombinierter Detektor
Kombinierte versteckte Drahtfinder sind eine Klasse von Geräten, die mehrere empfindliche Elemente haben. Zum Beispiel ein Metalldetektor und ein elektromagnetischer Detektor in einem kompakten Gehäuse. Zwei Sensortypen, die gleichzeitig arbeiten, beseitigen die Mängel und Fehler des jeweils anderen.
Kombigeräte sind teurer als ihre einfacheren Pendants. Eine Person, die nach einer Netzwerkstörung sucht, kann nach eigenem Ermessen den einen oder anderen Sensortyp ein- oder ausschalten oder mehrere gleichzeitig verwenden. Es hängt alles von der Erfahrung mit dem Detektor und dem Zustand der zu untersuchenden Verkabelung ab.

1 Selbstgebauter Detektor mit einem piezoelektrischen Element - in einfachen Worten über den Komplex
Unterputzmelder werden in Low-End- und High-End-Geräte unterteilt. Das Low-Class-Gerät wurde entwickelt, um nach elektrischen Geräten und Leitungen zu suchen, die unter Spannung stehen. Der hochwertige Detektor verfügt über eine hohe Empfindlichkeit und erweiterte Funktionalität. Ein solches Gerät dient dazu, den Bruch verdeckter Kabel zu bestimmen und die Position von Kabeln ohne Spannung zu erkennen.
Do-it-yourself-Detektor für versteckte Verkabelung aus improvisierten Mittelnindem Sie ein paar kleine Details hinzufügen. Bitte beachten Sie dies beim Entwerfen dieses Instruments, um dies zu bestimmen Drähte in der Wand Spannung passt. Und wenn Sie Hochfrequenzgeräte benötigen, um einen Bruch zu erkennen und die genaue Position des Kabels auf den Millimeter genau zu lokalisieren, kaufen Sie einen Qualitätsdetektor im Geschäft.

Sie können selbst einen versteckten Kabeldetektor herstellen
Um das Gerät zusammenzubauen, benötigen Sie den folgenden Satz von Elementen:
- Chip K561LA7;
- 9-V-Krona-Batterie;
- Stecker, Batteriestecker;
- Strombegrenzer (Widerstand) mit einem Nennwiderstand von 1 MΩ;
- Ton piezoelektrisches Element;
- einadriger Kupferdraht oder Draht L = 5–15 cm;
- Verdrahtung zum Löten von Kontakten;
- ein Holzlineal, Kästen unter dem Netzteil, ein weiteres selbstgemachtes Design zum Verlegen der Kette.
Zusätzlich benötigen Sie für die Arbeit einen kleinen Lötkolben Leistung bis 25 Wum den Chip nicht zu überhitzen; Kolophonium; Lot; Kabelschneider. Bevor wir mit der Montage fortfahren, werfen wir einen genaueren Blick auf die Hauptelemente. Der Hauptteil, auf dem die Montage stattfindet, ist der Mikroschaltkreis K561LA7 vom sowjetischen Typ. Es ist auf dem Radiomarkt oder in Altbeständen zu finden.Der K561LA7-Mikroschaltkreis ist empfindlich gegenüber statischen und elektromagnetischen Feldern, die von elektrischen Geräten und Leitern erzeugt werden. Der Strompegel im System steuert den Widerstand, der sich zwischen dem integrierten Schaltkreis und der Antenne befindet. Als Antenne verwenden wir einen einadrigen Kupferdraht. Die Länge dieses Elements beeinflusst die Empfindlichkeit des Geräts, es wird experimentell ausgewählt.
Ein weiteres wichtiges Montagedetail ist das piezoelektrische Element. Es erfasst ein elektromagnetisches Signal und erzeugt ein charakteristisches Knistern, das das Vorhandensein von Kabeln an einer bestimmten Stelle signalisiert. Es ist nicht notwendig, ein Teil speziell zu kaufen, den Lautsprecher vom alten Player zu entfernen, Spielzeug (Tetris, Tamagotchi, Uhr, Soundmaschine). Anstelle eines Lautsprechers können Sie Kopfhörer löten. Der Klang wird klarer und Sie müssen nicht auf das Knistern hören. Als Indikator für verdeckte Verdrahtung kann zusätzlich ein LED-Element im Gerät montiert werden. Die Schaltung wird von einer 9-Volt-Krona-Batterie gespeist.

Zur Stromversorgung der Schaltung wird eine 9-Volt-Krona-Batterie benötigt
Um es Ihnen bequemer zu machen, mit der Mikroschaltung zu arbeiten, nehmen Sie Pappe oder Styropor und markieren Sie mit einer Nadel die Stellen zum Anbringen von 14 Beinen (Beine) des Teils. Stecken Sie dann die Beine des integrierten Schaltkreises hinein und nummerieren Sie sie von 1 bis 14, beginnend von links nach rechts mit den Beinen nach oben.

Schema zum Zusammenbau eines Detektors mit einer LED
Wir stellen Verbindungen in der folgenden Reihenfolge her:
- 1. Wir bereiten eine Kiste vor, in die wir die Teile nach der Montage legen. Verwenden Sie als billige Alternative einen Plastikflaschenverschluss. Machen Sie am Ende mit einem Messer ein Loch mit einem Durchmesser von etwa 5 mm.
- 2.Führen Sie eine Hohlstange in das resultierende Loch ein, beispielsweise die Basis eines Kugelschreibers, der für den Durchmesser geeignet ist, der der Griff (Halter) sein wird.
- 3. Wir nehmen einen Lötkolben und löten einen 1-MΩ-Widerstand an 1-2 Beine der Mikroschaltung, wobei beide Kontakte blockiert werden.
- 4. Wir löten das erste Lautsprecherkabel an das 4. Bein, danach verbinden wir das 5. und 6. Bein miteinander, löten sie und verbinden das zweite Ende des piezoelektrischen Drahtes.
- 5. Wir schließen die Beine 3 und 5–6 mit einem kurzen Draht und bilden einen Jumper.
- 6. Löten Sie den Kupferdraht an das Ende des Widerstands.
- 7. Ziehen Sie die Anschlussdrähte (Batterieanschluss) durch den Griff. Wir löten das rote Kabel (mit positiver Ladung) an das 14. Bein und das schwarze Kabel (mit negativer Ladung) an das 7. Bein.
- 8. Am anderen Ende der Plastikkappe (Box) machen wir ein Loch für den Austritt des Kupferdrahts. Wir haben einen Mikroschaltkreis mit Verkabelung in den Deckel eingebaut.
- 9. Schließen Sie den Deckel von oben mit einem Lautsprecher und befestigen Sie ihn an den Seiten mit Heißkleber.
- 10. Richten Sie den Kupferdraht senkrecht aus und schließen Sie die Batterie an den Anschluss an.
Der Verdrahtungsdetektor ist bereit. Wenn Sie alle Elemente richtig angeschlossen haben, funktioniert das Gerät. Wenn möglich, raten wir Ihnen, das System mit einem Schalter auszustatten oder den Akku nach Arbeitsende aus der Steckdose zu entfernen, um Akku zu sparen und das System nicht zu überlasten.
Eine Übersicht über mehrere Modelle von Draht- und Metalldetektoren
Beginnen wir den Test mit preiswerten Modellen, die sich für Laien, die ihr Zuhause renovieren möchten, oft als die praktischsten erweisen.
Spannungsprüfer UNI-T UT-12A

Dieses preiswerte und kompakte Gerät genießt einen guten Ruf. Preis bis zu 500-600 Rubel. Trotz seiner Einfachheit erkennt es zuverlässig versteckte spannungsführende Leitungen.Das Gerät ist mit einem akustischen Alarm ausgestattet, der ausgeschaltet werden kann und von einer LED-Anzeige geführt wird, die blinkt, wenn Spannung erkannt wird. Wenn die Anzeige nicht blinkt, sondern an bleibt, das ist kein zeichen Fehlfunktion des Geräts, aber ein Zeichen dafür, dass es an der Zeit ist, die Batterie zu wechseln.
Mastech MS6812 Ortungsgerät

Der MS6812 Kabeltester und Drahtdetektor kann versteckte stromführende Drähte lokalisieren. Das Kit enthält einen Generator, der die Fähigkeiten des Scanners erweitert. Wenn Sie den Artikel von Anfang an gelesen haben, wissen Sie, dass er die Suche nach Leitungen auch ohne Spannung ermöglicht. Und außerdem können Sie einen Ort der versteckten Schließung finden. Oder rufen Sie einen separaten Dirigenten im Bündel an, was manchmal notwendig und nicht die einfachste Aufgabe ist.
BSIDE FWT11 Verdrahtungsfinder

Mit RJ45- und RJ11-Anschlüssen können Sie LAN- und Ethernet-Kabel anschließen und testen. Es ist auch möglich, Kabel mit Krokodilklemmen anzuschließen. Für laute Arbeitsbedingungen gibt es eine Buchse für Kopfhörer (Kopfhörer).
Generator und Empfängersonde werden mit Batterien der Größe 6F22 9 V („Krona“) versorgt. Die Sonde verfügt über eine eingebaute LED-Taschenlampe, die in schwach beleuchteten Bereichen hilfreich ist.
Eigenschaften:
| Kabellänge: | 300 m |
| Schutzklasse: | IP40 |
| Funktionen: | Ablaufverfolgung, Topologie, Signalgenerator |
| Maße: | 235 x 145 x 51 mm |
| Das Gewicht: | 500 gr |
Scanner IdeenWelt (Deutschland)

Dieses Gerät kann als kombiniert eingestuft werden. Es enthält eine Spule und einen kapazitiven Sensor. Daher kann es Holz und Kunststoffe erkennen. Bei der Suche nach Kabeln stören solche Funktionen überhaupt nicht, da Sie manchmal eine Antwort auf zusätzliche Fragen erhalten.Zu den unbestrittenen Vorteilen des Geräts gehört die einfache Handhabung.
Das Gerät bietet eine Ton- und Lichtanzeige für erkannte Objekte.
Einige Eigenschaften sind in der Tabelle angegeben:
| Verdrahtungserkennung: | bis 30mm |
| Metalldetektion: | bis 50mm |
| Baumerkennung: | bis 38mm |
Metalldetektor Einhell TC-MD 50

Ein kombiniertes Gerät, das ein magnetisches und elektrisches Feld verwendet, um Objekte zu erkennen. Auf der Rückseite befindet sich eine Dichtung, um die Wände beim Suchen nicht zu zerkratzen, Sie können auch eine weiche Beschichtung verwenden. Der Detektor verfügt über einen optischen und akustischen Alarm. Wenn das Gerät nicht verwendet wird, schaltet es sich nach 1 Minute automatisch aus.
Eigenschaften:
| Metalldetektion (schwarz): | 50mm |
| Baumerkennung: | 19mm |
| Metalldetektion (Kupfer): | 38mm |
| Verdrahtungserkennung: | 50mm |
| Scannergewicht: | 150 gr |
| Packgewicht: | 340 gr |
BOSCH PMD 7 Verdrahtungsscanner

Multifunktionaler Scanner zum Aufspüren von Metallen, Holz und verdeckten Leitungen. Alle Metalle werden bis zu einer Tiefe von 70 mm erkannt, stromführende Leitungen bis zu 50 mm. Der Melder hat eine dreifarbige Anzeige (gelb, grün, rot).
Die Kalibrierung im Gerät erfolgt automatisch, die Erkennung erfolgt in Echtzeit. Die Stromversorgung erfolgt über ein 1,5-V-Element Das Gewicht beträgt nur 150 g Der Hersteller (Deutschland) gibt eine Garantie von eineinhalb Jahren.
Drahtsuchgerät Bosch GMS 120 M

Dies ist ein professionelles Gerät. Damit können Sie die Verdrahtung (unter Spannung) in einer Tiefe von bis zu 50 mm bestimmen. Holz wird bis 38 mm, Eisenmetalle bis 120 mm und Kupfer bis 80 mm erkannt.
Das Gerät verfügt über eine automatische Kalibrierung. Es gibt eine Mittenerkennungsfunktion.Darüber hinaus soll der Ring in der Mitte die genaue Position des Ziels anzeigen und die Wand mit einem Marker markieren. Der Schalter ermöglicht die Auswahl einer von drei Betriebsarten: Holz, Metall, Draht.
Das Scanner-Display ist hintergrundbeleuchtet. Zur Stromversorgung des Gerätes dient eine 9 V Batterie.Es gibt eine Funktion Automatisches Herunterfahren, wenn Nichtgebrauch für mehr als 5 Minuten.
Scanner von Kabeln und Metallmaterialien BOSCH D-Tect 150 Professional
Am Ende der Überprüfung ein professionelles Radargerät. Es erkennt Kabel in einer Tiefe von 60 mm. Metalle (einschließlich Stahlfittings) befinden sich in einer Tiefe von 150 mm, Rohre - 80 mm. Das Gerät wiegt etwa 700 g.
Der Hauptvorteil des Geräts ist die hohe Genauigkeit von bis zu 1 mm - Metallerkennung. Die Anzeige ist sehr informativ. Dieses Radar benötigt keine Kalibrierung und ist sofort nach dem Einschalten messbereit.
Kombinierter versteckter Kabelsucher
Dieses Gerät ist ein "zwei in einem", das sowohl im Suchmodus für elektromagnetische Strahlung als auch als Metalldetektor arbeiten kann.
Hier sein Diagramm:
Kombinierter Drahtdetektor
Die Wahl der Modi erfolgt durch den Schalter S 1, der Spannung an den einen oder anderen Block anlegen kann, wir werden sie der Reihe nach betrachten.
Metalldetektoreinheit
Es befindet sich ganz oben (nach dem Schema dafür moment off) und besteht aus folgenden Knoten:
Magnetantenne auf einem Ferritstab (WA 1);
Magnetische Antenne
Generator montiert auf einem KT315-Transistor (VT 1) und einer zweiten Spule einer Magnetantenne (L2);
Transistor KT 315
Empfängereinheit an der ersten Spule der Magnetantenne (L1), Kondensator C2 mit einem Detektor an der Diode KD522 (VD1);
Diode KD522
Diodenbelegung
Verstärker auf dem Chip 140UD12 (DA1);
Chips K140 UD 12 auf der Platine
- Eine Anzeige in Form einer KIPMO1B-LED (andere können stattdessen verwendet werden, z. B. AL 307);
- Ein Impulsgenerator mit einer Dauer von bis zu einer Sekunde basierend auf zwei logischen Elementen einer digitalen Mikroschaltung der einfachsten Logik 561LE5 (D1 1; D 1 2);
- Audiofrequenzgenerator auf den beiden verbleibenden Elementen der Mikroschaltung;
- Piezokeramischer Strahler ZP-1 (VA 1).
Piezokeramische Strahler, sie sind in fast allen kleinen Geräten mit akustischem Alarm zu finden
Wie eine Metalldetektorschaltung funktioniert
Der Generator wird auf eine Frequenz nahe der Sendeschwelle des Empfängers abgestimmt. Dazu werden die Trimmwiderstände R2 und R6 verwendet.
- In der Nähe von Metall ändern sich die Einstellungen der Generator- und Empfängerschaltungen und das Generatorsignal durchläuft den Frequenzfilter des Empfängers.
- Zusätzlich hat der Operationsverstärker-Komparator DA 1 eine Ansprechschwelle im Vergleich zu der Spannung, die von dem Teiler über die Widerstände R9, R10 an seinen zweiten Eingang geliefert wird. Wird dieser Wert überschritten, beginnt es zu arbeiten. Das Signal wird vom Operationsverstärker auf einen ausreichenden Pegel verstärkt, um vom Generator an D1, D2 als logische Einheit wahrgenommen und gestartet zu werden. Die HL 1-LED ist auch mit dem Ausgang des Verstärkers verbunden, der durch sein Aufleuchten die Erkennung einer Verkabelung anzeigt.
- Das Signal des ersten Generators startet periodisch den Tonfrequenzgenerator bei D3, D4. Ein mit dem Ausgang des Generators verbundener piezokeramischer Strahler gibt ein intermittierendes Signal ab.
Magnetischer Suchblock
Um es zu starten, müssen Sie den Schalter S 1 in die zweite Position bringen. Dieser Knoten ist viel einfacher. Er ist auf dem zweiten Operationsverstärker DA 2 aufgebaut.
An dessen Eingang wird eine Antenne angeschlossen, am Ausgang befindet sich eine zweite LED HL 2. Bei Störungen (Signal) auf der Antenne erhöht der Verstärker seinen Pegel und die angeschlossene LED leuchtet.
Instrumentenmontage
Wir werden hier also keine Ratschläge geben Montageanleitungen nutzlos, die Techniken sind die gleichen wie bei der Installation aller elektronischen Geräte. Es ist schwierig, daraus einen Baldachin zu machen, es ist besser, eine Leiterplatte zu verwenden.
Funkamateure selbst wissen, wie man alles macht. Aber es gibt eine Bemerkung - für einen stabilen Betrieb benötigen Sie so weit wie möglich getrennte magnetische und konventionelle Antennen.
Zusammengebautes Gerät in Aktion
Tipps zur Verwendung von Detektoren für versteckte Drähte
Welchen Kabelscanner verwendest du?
ElektrostatischElektromagnetisch
Hier sind einige hilfreiche Tipps:
Der allererste Tipp ist, sicherzustellen, dass die Batterie frisch ist, bevor Sie den Detektor verwenden.
Ist dies nicht der Fall, ist die Ortungsgenauigkeit extrem gering und Sie können den Bohrer direkt in ein stromführendes Kabel oder eine Wasserleitung schlagen.
Wenn Sie das zu prüfende Kabel mit einem Generator versorgen, stellen Sie sicher, dass es vom Netz getrennt und spannungsfrei ist! Die Nichtbeachtung dieses Hinweises kann zu einem Stromschlag führen.
Wenn Sie eine Antwort vom Gerät finden (es spielt keine Rolle, ob es eine Ton- oder Lichtanzeige verwendet), ziehen Sie keine voreiligen Schlussfolgerungen. Besonders wenn es sich um ein aktives Gerät handelt, einen Metalldetektor
Sehen Sie sich den Weg genau an, skizzieren Sie seinen Standort auf Papier oder markieren Sie ihn mit einem Bleistift an der Wand. Entscheiden Sie erst nach der Analyse aller Daten, wo sich das Rohr oder die Fittings befinden können und wo sich die Verkabelung befindet. Berücksichtigen Sie auch die Versorgungseingänge an einem bekannten Ort, um ihre Route weiter zu verfolgen.
Beachten Sie, dass ein einfacher (passiver) Kabeldetektor im Netzmodus nur die Position des Phasenkabels anzeigt. Neutral- oder Schutzerde werden nicht erkannt, wenn sie vorhanden sind getrennt von den Phasenleitern verlaufen.






































